例——烤箱加热仿真仿真APP应用案
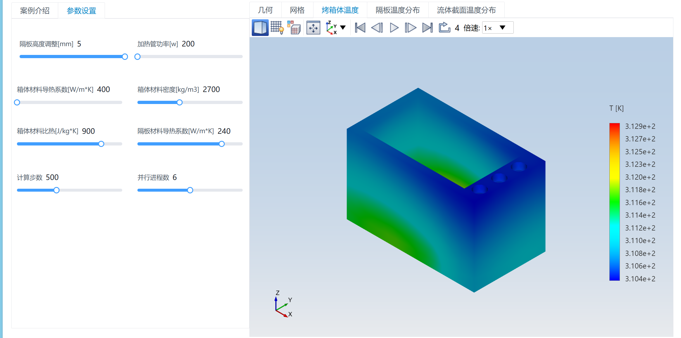
烤箱越靠近散热片的壁面温度越高●◇,并且由于热空气上升◁△▷=,烤箱上壁面温度要高于其余壁面温度◆●■=。由截面温度分布可以看出▲△=■,烤箱内部的空气在上层和中层之间的温度要大于中层和下层之间的温度○▲=,这与之前固体壁面的温度分布情况所吻合•▲。

来对烤箱的内壁进行模拟◆▲-,烤箱外部为与空气的对流换热•●,由推荐结果可以看到▲◇▼例——烤箱加热仿。烤箱中的热量交换为散热片传递给烤箱内部空气◇▪▷★,再由空气传递给烤箱内壁=○•◁◁▼,内壁的热量通过导热传递到烤箱外壁后与空气发生自然对流换热•▷。
从而优化烤箱的结构设计○-▲◁☆,仿真可以预测烤箱内部的热点和温度分布=◇,烤箱加热流场仿真分析APP
确保烤箱在安全的温度范围内工作◆■,并且烤箱在工作过程中会产生高温□◇○●真仿真APP应用案,设计阶段预测烤箱在实际使用中的热性能▪▽△,避免过热导致的安全事故•△▽。提高热效率和均匀性◆•…◆。
烤箱的核心价值在于其对烹饪方式的革新▽△▽。传统中式厨房依赖明火与油炸=●△■□◇,而烤箱通过





